šŸ“‹ Xs and Os (not Jimmys and Joes)

My read is that our defensive system success (setting aside personnel) is like 80% Tony, 20% specific tactics of the Pack Line (maybe 90/10). Or maybe to use the @haney Systems/Personnel/Approach framework, there’s a lot that we talk about as ā€œsystemā€ that is actually ā€œapproach.ā€ Anyone can set up to take away the baseline, put help defenders in the gap one pass away, hedge ball screens, and double the post, but only some coaches can get the level of execution and sheer effort that TB’s teams defend with. That’s special and to me is specific to how TB teaches/motivates/recruits.

Like, if TB woke up tomorrow and decided ā€œI’d like to be a no-middle team now,ā€ he could probably do that really well too, because his particular qualities as a defensive teacher (Approach) would be unchanged.

5 Likes

Tony is a great teacher and great at conveying and getting buy in on the fundamentals of his defense. He could probably (with some time) do that for other systems, too.

2 Likes

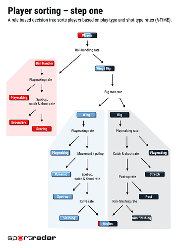
I really like this way of classifying offensive roles (compared to traditional PG through C positions):

The TL;DR is that there are 3 big groups of roles: ballhandlers, wings (defined as mostly off-ball perimeter players), and bigs (off-ball post players). But then within each group there are particular roles that are different in that they do.

Also, there’s a fun (to me) flowchart:

And then the follow-up article gets into the weeds of how the different roles stack up on the stats used to sort them:

Some nice charts that also include the outliers, like Draymond as a passer (2021-22 data):

2 Likes

NBA focused but my mentality has been shifting here with UVA as well (RIP wing army) and it sounds from @HoozGotNext that staff are wanting to get back to this as well: 3 playmaking guards, a scoring 4, and a rim protecting/screen setting 5.

1 Like

I like this. To oversimplify things, sometimes playoff basketball in the NBA comes down to ā€œcan we attack your least switchable defender even if he’s hiding on your most limited offensive player?ā€With the Mavs as an example, teams are gonna put their best perimeter defenders on Luka and Kyrie so they can switch any two man action between those two guys, and force them to use Derrick Jones Jr as a screener if they want to go mismatch hunting. Good opposing defenses are gonna try to avoid switching in that situation if they can but then that means your 5th option has to be able to make something out of a momentary 4-on-3 situation.

2 Likes

Does this reflect the direction in which the staff wants to go, or is it an indication of which recruiting targets they feel they can successfully sign? Are they recruiting to a specific scheme(s), or are they pursuing the best prospects they feel they can get to commit to Virginia (who tick are the relevant boxes), and then tweaking the schemes to fit the personnel? Chicken or egg?

I love how things get dialed up tactics-wise in the NBA playoffs…role players get dared to shoot a 3 every single possession in order to keep help loaded to the stars:

Astute viewers might recognize the shape of the offense run in the clips in this thread, taken from Terry Stotts’ Portland teams:

1 Like

Hoop Vision mentioned Stott’s offense in his video covering us and the mover/blocker. 7:25 is the timestamp if you wanna jump right to that part: https://www.youtube.com/watch?v=dNIXs2DJxF4

Would recommend watching the video in its entirety if anyone hasn’t, it’s very well done as per usual from Sperber and even though it was made during our national title season is still very much relevant to the struggles we’ve seen offensively the past few years (maybe even more relevant than ever).

6 Likes

Interesting at the end how he mentions the 3 point volume trending up. I’m pretty sure the 2019 team is still the high water mark for attempts in a season under Bennett.

In terms of attempts per game it was the 2020-2021 Hauser/Huff/Murphy season at 22.6. But every other season here under Bennett outside of that one and 2018-2019 it’s been under 20.

You’ve got me eyeballing some of our offensive stats. One thing that’s interesting is there’s no positive correlation between our assist rate and our offensive efficiency, and tbh, there may be a negative correlation. In the last 3 years specifically, our offense hasn’t been good, and our assist rate has been top 20 every year, and top 10 twice.

1 Like

Assist rate is more of a style stat at the team level in my eyes, as opposed to being predictive of offensive performance.

Good offensive team with a high assist rate = getting defenses in rotation so makes are coming off the extra pass

Bad offensive team with high assist rate = not enough players who can create for themselves so makes are only coming off passes

1 Like

Interesting inverse situation on D. We used to allow a relatively low assist rate, but recently it’s around the average. But we got more steals and especially blocks the last two years.

Basically the last two years, our D was a Beekman Dunn defense. Will be interesting to see where things go from here.

1 Like

Also, my analysis is fairly shallow but I hope that’s obvious by now.

Relevant because this was KG’s coach most recently:

The first 4 minutes are just full of clever ways to disguise ball screening action. No static high ball screens that the defense can load up against, the ball moves from side to side and there’s real motion before the screen happens. @Cuts_from_The_Corner was talking about this kind of thing in another thread. And then the stagger screen actions that happen from 6 minutes onward are great too.

3 Likes

This is cool but I just spent ten minutes figuring out why someone would be named Txus and now I’m a Wikipedia expert in language isolates. I’m gonna quit now before I become a Wikipedia expert on the Basque separatist movement.

5 Likes

Great pull.

A lot of these kinds of concepts inspired some of Hurley’s designs too.

3 Likes

Basketball is a fun sport because the current number 1 offense can share a lineage with one of the ugliest offenses of recent lineage.

Flex as the #1 offense:

Flex as an offense that makes you want to douse your eyes with bleach:

https://twitter.com/hoopvision68/status/1073342394115022848

2 Likes

I agree with you. Tony is the pack line Maestro. One of the reasons why I think we need a clean break with the low possession system. Any version of it we run without Tony is going to be lesser. Further, difference making recruits just do not want to play in our system in the age of the portal. Why work harder on defense for fewer looks on offense when you can just tell your agent to find you a better situation pronto.

4 Likes